最近の急激な生成AIの進化は、化学物質規制情報入手においても非常に役に立ちます。
前回「今やAIは進歩してますな、上手ではないですが使ってみました」の記事でChatGPTでの情報収集とDeepLでの翻訳について紹介しました。
それから、半年もたっていない現在、AIの進化というか改善というかは圧倒的です。日々変化していると言っても過言ではありません。
ChatGPTは5になりましたし、その他の生成AIの進歩も目覚ましいです。
今回は、一つ前の記事「REACH 制限物質:Entry79 undecafluorohexanoic acid (PFHxA), its salts and related substances:(その73)」を例にしてみてみましょう。
ちなみに、管理人は上の記事を書く際、DeepLは使用していますが、ChatGPT 5は使用していません。
ChatGPT 5にundecafluorohexanoic acid (PFHxA), its salts and related substancesについて質問する
まず、一般の人には何の呪文だとなりそうな、undecafluorohexanoic acid (PFHxA), its salts and related substancesについて教えてもらいます。
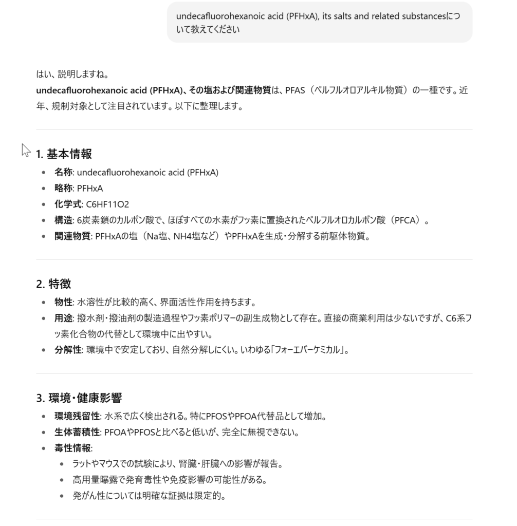
undecafluorohexanoic acid (PFHxA), its salts and related substancesについて教えてください
からはじめます。
すると、PFASの一種ですからはじまり、基本情報、特徴などを説明してくれます。
そして、ChatGPT 5は、質問者の興味のありそうなものをさらに詳しく説明するかどうかまで提案してくれます。
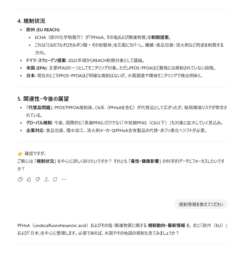
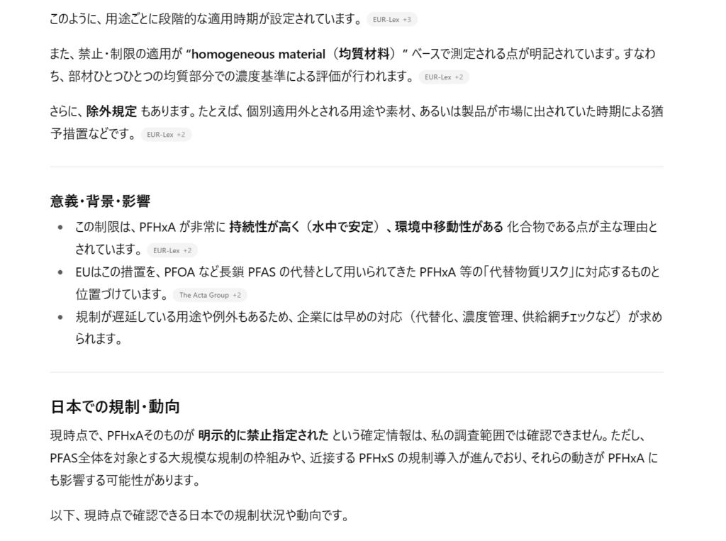
そこで、規制情報を教えてくださいと返すと、この物質が、REACHの附属書XVIIである制限物質のEntry79に加えられたことと、その主な内容が表示されます。
また日本の規制状況についても示されます。
これらの情報は、全てその根拠となるURLが示されているため、そこで原文を確認できます。






今回は、ここまでで終わりにしましたが、米国、中国、韓国などの他国における規制調査の提案もなされています。
ここまでくるとREACH 制限物質の記事必要なくない?
今回、生成AIによって得られる情報を再度見てみましたが、ここまで進歩すると、前回の「REACH 制限物質:Entry79 undecafluorohexanoic acid (PFHxA), its salts and related substances:(その73)」のような記事に有用性があるのかどうか疑問になってきてしまいます。
もちろん、日本語になっているし、生成AI使わなくても簡単に読めるという点ではいいのでしょう。
しかし、全て正確であるとは限らないのは、管理人が書く記事も生成AIもあまり変わりはありません。生成AIは、その根拠となるURLを全てに対して付けられるのは圧倒的に優位です。
ある規制に向かっている方向性や、規制に対してどのように考えるべきか、行動すべきかというような実務上の問題や、chemSHERPAなどの実際のツールの使い方、世の中どういう方向に向かっているかの考察などは、未だに記事として有用かもしれませんが、単なる規制の事実に関して調べ物をする場合、生成AIを使ったほうが早くて正確な世の中になっていきそうです。
REACH制限物質の記事は続ける予定
以上、生成AIを使ったらみたいなことを書いてきましたが、REACH制限物質に関する記事は、このブログを管理人が運営している間は続けるつもりです。

コメント
>ある規制に向かっている方向性や、規制に対してどのように考えるべきか、
>行動すべきかというような実務上の問題や、chemSHERPAなどの実際のツ
>ールの使い方、世の中どういう方向に向かっているかの考察などは、未だ
>に記事として有用かもしれませんが、
法令について聞いた後に、今後この物質に関する規制はどのような流れに向か
うのでしょうか?
とチャットで聞けば、一定の意見は返ってきます。
これの意見も正確かどうかは判りませんが結構断定して返答してくるので、
暇な場合はやり込めようと更に意見をブツけて遊んでいます。
パンチ様、コメントありがとうございます。管理人です。
それいいですね。自分が考えるときの助けになりそうです。でも、本当に最近AIは進化したよなあ。